药食同源的发展与应用概况

唐雪阳,谢果珍,周融融,张水寒

药食同源在我国有着悠久的历史,药食同源产业是国家发展“健康中国”战略中不可或缺的一环。伴随国内政策的高度支持与国外环境的日益友好,药食同源产业得到快速发展,但也映射出一些问题。法定药食同源品种可依据中医保健功能与性味功效特性归纳为七类,为开发应用提供借鉴。深入市场调研、掌握市场需求、加强基础研究与精深加工技术研究、建设标准体系,将有利于开发集安全性、风味性及个性化于一体的药食同源产品,促进药食同源产业发展,助力“健康中国”的打造。


1 药食同源相关概念的定义
几千年来,药食同源理念在我国人民追求健康的道路上发挥着重要作用。随着人们养生实践的积累,药食同源理念及药食同源物质不断发展丰富。然而,古人对药食同源及药食同源物质的定义并不十分明确,不利于现代养生保健及产品开发。为更好地传承药食同源理念、开发药食同源产品,打造药食同源产业,亟需明确药食同源相关概念的定义。
药食同源是我国人民在生产实践中认识药物和食物并对两者关系的概括,具体指药物和食物都来源于自然界,都以初生代谢产物和次生代谢产物为物质基础,在中医药理论指导下应用于实践。值得注意的是,药物和食物中代谢产物类型及比例的差异使得两者的性味及功效有异,进而使得食物侧重于养生、药物多用于治病。
从广义上看,药食同源物质是基于药食同源理念的指导,在我国传统中医学和食疗学中使用的既可食用又可药用的中药材物质。狭义的药食同源物质是从广义的药食同源物质中选择已有国家中药材标准,经过食品安全风险评估,认为长期服用对人体无害的动物和植物可使用部分。现阶段特指在我国《既是食品又是药品的物品名单》(以下简称《名单》)中规定的具有传统食用习惯,且列入国家中药材标准(包括《中华人民共和国药典》及相关中药材标准)中的动物和植物可使用部分(包括食品原料、香辛料和调味品)。截至目前,《名单》中收录的物质共93种(包括87个原规定品种与6个新增品种:当归、山柰、西红花、草果、姜黄、荜茇);另外,党参、肉苁蓉、铁皮石斛、西洋参、黄芪、灵芝、山茱萸、天麻、杜仲叶9种物质正开展试点管理工作,在充分论证安全性后可能纳入《名单》。习惯上,亦将狭义的药食同源物质称为药食两用品。
药食同源物质食性强于药性,多为补益药,性味多平和,具调养、康复、保健作用,且有悠久的食用历史。使用时应遵循“三因制宜”和“君臣佐使”等原则,同时需注意食物和药物的配伍禁忌。
目前,药食同源物质主要用于开发药食同源食品和保健食品,虽两者都属于食品范畴,仍须区别对待。从允许使用的中药材来看,保健食品中还可添加114种可用于保健食品的中药;从功能来看,药食同源食品为普通食品,不能宣称其具有保健功效,而保健食品可经功能性评估后宣称具有特定的保健功效;从安全性及适用人群来看,药食同源食品为普通食品,安全性已得到验证,大部分人群皆可食;保健食品为特殊食品,上市前需经过安全性评估,适用于特殊人群。
2 药食同源物质开发利用的国内政策导向和国际市场环境
2016年是中医药发展战略规划及相关法律法规集中出台的一年,中医药发展前景一片大好。2016年2月26日发布的《中医药发展战略规划纲要(2016—2030年)》提出:“鼓励中医药机构充分利用现代科学技术研发一批保健食品”。10月25日,中共中央、国务院印发了《“健康中国2030”规划纲要》,提出:“要充分发挥中医药独特优势,到2030年,中医药在治未病中的主导作用、在重大疾病治疗中的协同作用、在疾病康复中的核心作用得到充分发挥”;12月25日,《中华人民共和国中医药法》通过,提到国家支持发展中医养生保健服务;12月26日,《中医药“一带一路”发展规划(2016—2020年)》提倡:“结合不同国家的常见病、多发病、慢性病以及重大疑难疾病,面向沿线民众提供中医医疗和养生保健服务,推动中医药理论、服务、文化融入沿线国家卫生体系,为中医药产业发展提供了良好的政策环境”;12月28日,国务院办公厅印发了《关于进一步促进农产品加工业发展的意见》,明确提出“重点支持果品、蔬菜、茶叶、菌类和中药材等营养功能成分提取技术研究,开发营养均衡、养生保健、食药同源的加工食品”;12月31日,《中共中央、国务院关于深入推进农业供给侧结构性改革加快培育农业农村发展新动能的若干意见》提出“加强新食品原料、食药同源食品开发和应用”。2017年7月13日,国务院办公厅发布《国民营养计划(2017—2030年)》,其中强调要大力发展传统食养服务,并要进一步完善我国既是食品又是中药材的物品名单。文件还指出要深入调研,筛选一批具有一定使用历史和实证依据的传统食材和配伍,对其养生作用进行实证研究,建设养生食材数据库和信息化共享平台。为响应《中华人民共和国中医药法》中支持发展中医养生保健服务的政策,2018年,国家中医药管理局发布《中医养生保健服务规范(试行)》(征求意见稿)中提到不得给服务对象口服不符合《既是食品又是药品的物品名单》《可用于保健食品的物品名单》规定的中药饮片或者《保健食品禁用物品名单》规定禁用的中药饮片。国家通过系列法律法规的颁布为中医药事业的发展创造了良好的环境,而自古以来与养生保健紧密相连的药食同源理念及药食同源物质,也必将迎来重大利好。
近年来,随着健康观念和医学模式的转变,中医药在防治常见病、多发病、慢性病及重大疾病中的疗效得到国际社会的认可和接受。目前,中医药已传播到193个国家和地区[2],我国与40余个国家、地区和组织签署了中医药合作协议,最新版《国际疾病分类第十一次修订本(ICD-11)》纳入以中医药为主体的传统医学章节,中医药的国际影响力不断增强。
以日本为代表的亚洲国家和我国有着同根异枝的中医药文化。日本有与药食同源类似的“药食一如”的说法[3],日本民众相信具有功效的饮食可以维持机体健康,崇尚中西融合的食疗保健方式,即在传统医学的指导下选择适宜的药食同源物质调节机体,并通过西方医学及营养学的思维去认识功效成分,探究作用机制。因此,功能因子型的第三代功能性食品在日本非常受欢迎,2017年市场规模约1.4万亿日元。此外,药膳虽不允许用以经营,但大枣、莲子、薏苡仁、龙眼肉等药食同源物质常见于日常饮食中。乌梅更是此间代表,日本的饭食、茶饮、酒水中,都有乌梅的身影,甚至有“喝早茶的时候请享用梅干”的俗语。梅干中含有柠檬酸和丙酮酸,空腹服用能起到杀菌、醒神作用[4]。可见,药食同源理念早已融入日本的医食文化。
随着补充替代医学在西方越来越被认可,以药食同源中药为代表的天然药物逐渐受到关注。美国在20世纪初就把植物药纳入药典,允许“安全、有效、可控的混合物”而不仅仅是中药单体的进口[5]。作为全球最大的膳食补充剂市场[6],2015年美国的市场规模达347亿美元,消费者数量为2亿人,草药/传统膳食补充剂规模达35亿美元[7]。我国是最主要的原料供应国,仅2018年向美国出口提取物5.33亿美元[8],大宗出口品种以药食同源物质的提取物为主,包括薄荷醇、甘草提取物等。在欧洲,德国、瑞士、英国、法国等国家联合成立了欧洲植物疗法联盟,德国早在1961年就把植物药纳入药品法,是欧洲消费中草药最多的国家;而得益于针灸在法国的流行,法国成为继德国后欧盟最大的中草药消费国。此外,英国、西班牙、意大利也有着一定的中医药发展基础。这些都促进了草药类功能性食品在欧洲的认可与发展[5]。据统计,欧洲是除亚洲、北美外我国第三大提取物出口地区,2018年提取物出口额达5.08亿美元[8]。
总之,伴随日、韩及东南亚地区对药食同源养生观共同的文化认知基础与欧美发达地区高水平的健康需求,中医药文化的积极输出与国际市场环境的友好,药食同源产业将迎合时代需求,获得飞速发展。
3 药食同源物质的现代开发利用
3.1.1 药食同源食品 食品是药食同源物质主要的开发方向。现代人群多处于亚健康状态,从中医角度来看,亚健康人群机体“正气”不足,“邪气犯内”,易受疾病困扰[9]。药食同源物质兼具营养与“扶正”作用,且安全,适于长期服用。以药食两用为产品理念的“猴姑米稀”,2017年的销售额超过5亿元。米稀产品定位于脾胃虚弱人群,以健脾养胃的中医经典方剂参苓白术散为组方依据,主要原料为山药、茯苓、莲子、白扁豆、薏苡仁等药食同源物质。修正集团以药食同源物质为原料开发出系列袋泡茶,市场反响良好,其中“祛湿茶”和“安神茶”在 “双11”线上销售额约达1600万,在茶类产品中销量排名第2位。另一方面,含药食同源物质的中药保健食品市场发展迅速。据统计,2017年我国中药保健食品年销售额超500亿元,并以每年13%~15%的速度增长,预计到2020年数字将接近680亿元[10]。截至2017年12月31日,在5255个已批准的具“增强免疫力(免疫调节)”功能的保健食品中,原料使用了中药的产品数量占70%,使用频次前20位的中药包括枸杞子、灵芝、黄芪、西洋参、茯苓、蜂蜜、山药、大枣、黄精、当归、阿胶、甘草、党参等补益类中药,药食同源物质占65%[11]。另外,药食同源物质中提取的功效成分也大量应用到保健食品开发中,如葛根、甘草、枸杞子、姜黄和黄精等的提取物广泛用于对化学性肝损伤有辅助保护作用的产品中;紫苏油、薏苡仁油、姜黄素等在增强免疫力产品中多有应用。
3.1.2 药食同源物质的其他开发方向 除食品和保健食品外,药食同源物质还可开发食品添加剂。香辛料类药食同源物质可直接使用或制成精油、浸膏、香脂、净油和酊剂等加入食品中以增味,如肉桂、丁香和八角茴香等;栀子、沙棘等药食同源物质可提取天然色素用于食品着色;甘草甜素、罗汉果苷、紫苏醛等天然甜味剂高甜度、低热量兼具营养价值,可作为高血压、高血脂、糖尿病、龋齿和肥胖人群的食糖代用品[12]。此外,药食同源物质还能开发功能性日化产品,如槐花、当归提取物因具有酪氨酸酶抑制活性可用于美白化妆品;当归、桔梗、生姜、枸杞子可滋养毛发用于生发养发产品;金银花可用于开发抗炎健齿牙膏;具有芳香精油的肉桂、丁香、小茴香等可用以日化品的调香;玫瑰、薄荷等精油可用于芳香疗法、身体舒缓等[13]。
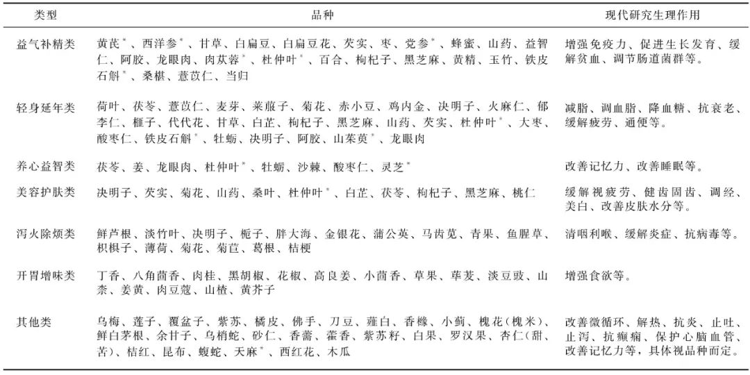
3.1.3 药食同源物质的开发策略 在开发及应用药食同源物质物时既要注意对古代本草及医籍记载的性味归经及功效进行总结,遵循调理与配伍原则,亦要与现代生理功效建立关联。为方便应用,本研究结合古籍对药食同源物质性味及养生功效的描述[14],将药食同源物质归纳为益气补精类(包括“益气”“补虚”“补五脏”等功能)、轻身延年类(包括“增年”“轻身”“增年不老”等功能,“轻身”与“延年”对应品种重合度较高,归为一类)、养心益智类(包括“养精神”“养神”“安心”“不忘”“不梦寐”等功能)、美容护肤类(包括“耳聪”“目明”“好颜色”“润泽”等功能)、泻火除烦类、开胃增味类与其他类,见表1。
值得注意的是,药食同源食品仅需省级备案,耗时短、审批快,但也有一定限制。如党参、肉苁蓉、铁皮石斛、西洋参、黄芪、灵芝、山茱萸、天麻、杜仲叶这9种试点管理物质目前仅可按传统方法食用,不能开发经营性食品;当归、山柰、西红花、草果、姜黄、荜茇这6种新纳入《名单》的物质仅作为香辛料和调味品使用;2014年发布的《按照传统既是食品又是中药材物质目录》(以下简称《目录》征求意见稿)对《名单》进行了细化与充实,但在正式发布前,所列品种仅可作为药食同源物开发的参考,无法定意义。另一方面,药食同源物质开发为其他产品,也应遵循相应的标准及法规。例如,对于《名单》范围内的产品,如果仅是简单的净制、切片、包装,且包装标签上不标明“炮制规范、功能主治、用法用量”,就可以按照《中华人民共和国食品安全法》第三十八条内容中“中药材”进行分类、管理,药店可开架销售;开发为化妆品,需关注国家发布的最新《已使用化妆品原料名称目录》及其他法规对中药使用上的限制,开发为“消字号”产品也有相应的范围要求。总之,药食同源物质的开发一方面应积极参考现有法律法规、国家标准、行业标准、地方标准等进行合理设计,一方面谨慎布局注意风险规避。

3.2.1 标准的制订 相关标准的制订促进了药食同源物的规范化发展。中国医药保健品进出口商会自2013年起,牵头制订《植物提取物国际商务标准》,截至目前,发布了5批共56项提取物标准,涉及橙皮苷、槐米、金银花、罗汉果、枸杞子、姜黄等多个药食同源物质,填补了国内提取物标准的空白;但与药食同源物质的资源、产量和需求相比,现有标准还难以支撑行业的快速健康发展,亟需加快药食同源物质标准制订的速度。
3.2.2 保健功效及机制研究 我国药食同源物自古以来多用于养生保健,基于现代药理作用及其机制研究是“古今翻译”中亟需明朗的一环。药食同源物质大都性质平和,传统的药物-靶器官思路在研究中并不适用。肠道微生态为我们认识药食同源提供了全新的视角。肠道微生态与中医学都强调机体平衡是人体康健的根本,一旦失调,则需“扶正”使之恢复平衡。肠道菌群的两大功能分别是代谢和免疫,现有研究表明高血压、糖尿病、抑郁、肥胖等多种疾病与肠道菌群失调有关[15-16]。药食同源物质大多具“补益”属性,其功能成分可调节肠道菌群,增强免疫,对慢性病(高血压、糖尿病、脂肪肝、高尿酸血症和高黏血症等)、抑郁、失眠、肥胖等有很好调理及预防作用[17-21]。因此,从肠道微生态角度研究药食同源物质的保健功效及机理是新趋势,以药食同源物质为原料开发肠道微生态调节产品是新思路。
3.3.1 基础研究不足,精深加工力弱 中医药理论的配伍组方、物质基础及作用机制研究不足限制了特色药食同源食品的开发。提取、纯化、精制、结构改造等先进加工技术的工业转化不畅制约着产品生命力及附加值的提高。企业研发投入过低是造成产品竞争力弱的主要原因。早在2013年,世界医药前10强的企业研发投入/主营业务收入比值平均就达到了18.03%,而我国中成药产业研发投入/主营业务收入比值不到2%。以某中药龙头企业为例,该公司2015年年报数据披露,公司2015年收入108.1亿元,研发投入1.9亿元,占比仅1.7%[22]。此外,“产、学、研”合作交流的断层也影响了产业技术创新体系的形成。
因此,加强企业研发投入,构建“院、校、企”药食同源综合开发技术支撑体系,建立基于中医基础的特色组方研究,紧跟药食同源研究前沿的步伐,加大精深加工产品的研发投入,掌握高端产品的核心技术,是目前药食同源食品发展的必由之路。
3.3.2 产品辨识度不高,同质化现象严重 以药食同源物质保健食品为例,数据显示,国内保健食品中声称具有“增强免疫力”功能的占比近三成,且大多数以药食同源物质为主要原料。在开发中存在市场需求与消费习惯调研不充分、组合性产品线顶层规划缺乏、产品创新不够、产品包装辨识度不高等问题,即便开发出较好的产品,也极易遭到廉价效仿品的恶性竞争,无法产生预期效益。因此,应对市场需求进行广泛调研、客观分析,基于中医基础理论,遵循平衡阴阳、扶正祛邪和三因制宜等原则,针对不同消费目标的人群精准定位;基于“新、奇、特”原则,做好产品的顶层规划,并设计能充分体现成分、功效和定位的产品,树立品牌形象。
另一方面,保健食品现有的27项保健功能均基于西方医学和营养学,无法突出 “治未病”的传统中医药养生特色,限制了产品定位的精准化与多样化。例如,药食同源物质补益作用可细分为补气、补血、滋阴、补阳等,本应通过合理的配伍组方实现不同的补益功能,在现行规定下只能笼统归为“增强免疫”,无法准确表达药食同源物质全面多样的养生功能[23]。因此,建议增加保健食品的中医类功能,制定相应功能评价方法及标准,促进行业发展。
3.3.3 产业发展滞后,标准体系缺失 药食同源产业是大健康产业的重要部分,但产业发展相对滞后,究其原因,标准化体系建设不足直接导致产业规模发展受限。以人参(收录于《目录》征求意见稿)产业为例,中韩均为参类产业大国,中国的人参与韩国的高丽参从种属到内在品质差别几无,高丽参价格却是人参的6倍有余,主要是两国参类产业标准化程度不同。我国人参产业标准虽多达94项(国家标准、行业标准、企业标准),但术语、定义、分类等基础标准,人参制品等产品标准,人参产品的流通及追溯等重要技术标准和安全限量及检测方法标准均有缺失或不足,标准无法覆盖全产业链。加之个体散户种植与小作坊式的生产加工方式使得标准的推广与执行不力,注定产品的质量良莠不齐,难以做大做强[24]。此外,专利的国际布局也直接影响产业发展方向。
因此,应支撑标准体系建设,使全产业链各个环节“有标可依”,充分利用ISO/TC秘书处、我国药食同源资源丰富等优势,积极主导或参与到药食同源产品国际标准的制订过程中,及时调整标准布局策略,制订符合自身发展的标准体系,促进药食同源产业良性高速发展。
4 结语与展望

引用格式
唐雪阳,谢果珍,周融融,张水寒.药食同源的发展与应用概况[J].中国现代中药,2020,22(9):1428-1433.
声明:本文转自“中国现代中药”,分享仅为传播中药基础知识,其版权归原作者所有,插入广告与原作者无关,感谢原作者的辛苦付出。若有异议,将做删除处理。